http://www.ti.com/lit/ds/slfs022h/slfs022h.pdfp9 le montage et p10 les graphes
mais tu as raison... cette histoire d'activation au front descendant me chagrine...
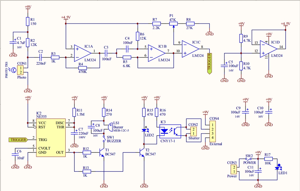
"L'utilisation du NE555 en configuration monostable permet de générer une impulsion d'une durée définie seulement à l'aide d'une résistance et d'un condensateur comme illustrée dans le schéma ci-contre.
Une impulsion est engendrée suite à l'application d'un front descendant à l'entrée du circuit (TRIG), le graphique ci-dessous présente les formes d'ondes résultantes.
Immédiatement après l'application du front descendant la bascule interne est activée ainsi que la sortie. Du même coup, le transistor de décharge est désactivé permettant au condensateur C de se charger à travers la résistance R. La forme d'onde aux bornes du condensateur est celle d'un circuit de premier ordre RC face à un échelon de tension, c'est-à -dire une exponentielle croissante. Lorsque cette exponentielle atteint une valeur égale à deux tiers de la tension d'alimentation Vcc, la bascule interne est désactivée ramenant la sortie et le condensateur à zéro. La durée de l'impulsion est donnée par la formule suivante :
On trouve également le schéma du 555 en monostable redéclenchable, qui est à l'identique excepté la pin 4 Reset reliée au trigger : à chaque impulsion d'entrée le timer est réinitialisé même si l'impulsion précédente n'est pas terminée.
[afficher]
"
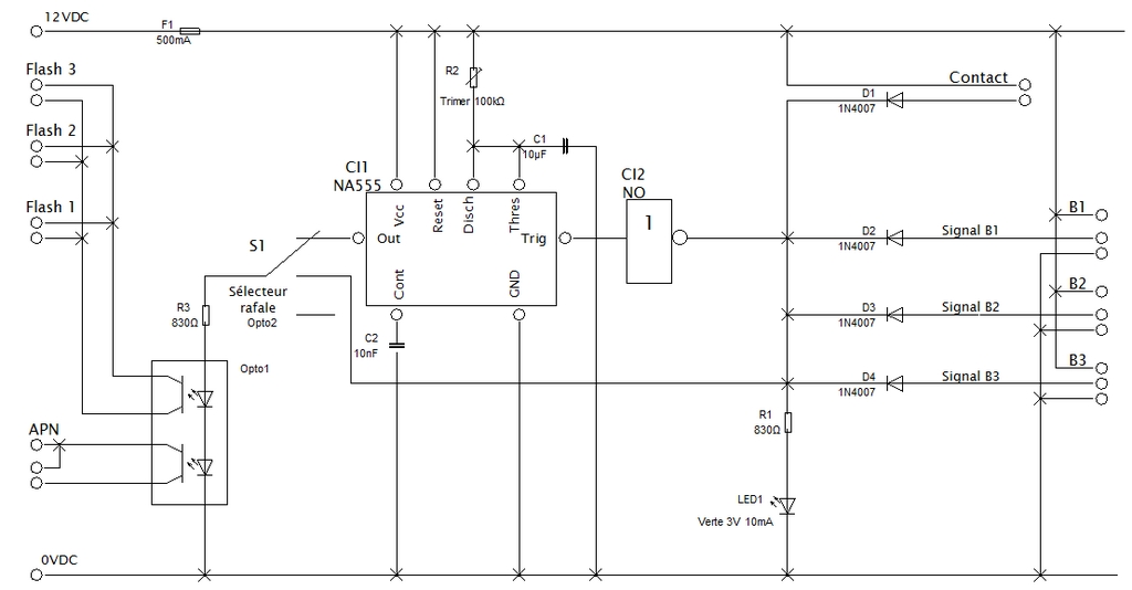
bon mise Ă jour avec deux opto et une porte NO pour inverser le signal... Je m'en vais chercher un circuit qui marche Ă l'endroits...

- #182962: Consulté 2719 fois
Aimé
fois
- dont moi
Exifs
Bon j'ai fais assez peux d'électronique (1 semestre avec 1h par semaine)
Pour les schéma ici qui est assez le même que ce que je veux faire moi
http://users.telenet.be/on4ldz/Lightnin ... ematic.pdfIl utilise aussi un 555 (au moins je ne suis pas le seul à avoir pensé à lui), bon l'opto coupleur j'ai copié sur ce schéma ^^. Maintenant on est d'accord que la photo diode fait pareil que mes barrières (sauf en 12V). Quand elle capte un sujet ou la foudre, le courant passe. Mais je ne vois pas trop avec tout ces ampli op. si le signal arrive inversé ou non sur le triger du 555. je m'explique.
A l'êtat repot il y a du jus sur le triger ou non? et lorsque la photodiod conduit (capte) il y a du jus sur le triger? edit: à l'état de repos le courant arrive au triger et si la photo diode capt elle met en cours-circuit le système du coup il n'y a plus de jus sur le triger... Si j'ai bon, je suis obligé de mettre un inverseur devant mon triger...

- #182963: Consulté 2718 fois
Aimé
fois
- dont moi
Exifs